bevitor·伟德国际官方网站 - 始于1946源于英国
首页
企业概况
公司简介
组织架构
荣誉奖项
联系我们
新闻中心
通知公告
集团要闻
公司新闻
基层动态
媒体聚焦
业务板块
投资业务
房屋建筑
市政园林
公路工程
安装装饰
水利水电
装配式施工
经典之作
鲁班奖工程
国家优质工程奖工程
市政金杯工程
中国建筑工程装饰奖
中国安装工程优质奖
黄山杯工程
其他获奖工程
企业文化
品牌建设
先进典型
文化生活
科技创新
科技动态
科技成果
成果转化
党群工作
党建工作
党风廉政
工会之声
三建青年
信息公开
企业信息
经济信息
三重一大事项
社会责任履行
整改落实情况
企业党建
其他重要信息
数智管控平台
信息化平台
科技创新
科技动态
科技成果
成果转化
科技进步奖
标准(图集)
专利
工法
QC
软著
BIM奖项
其他
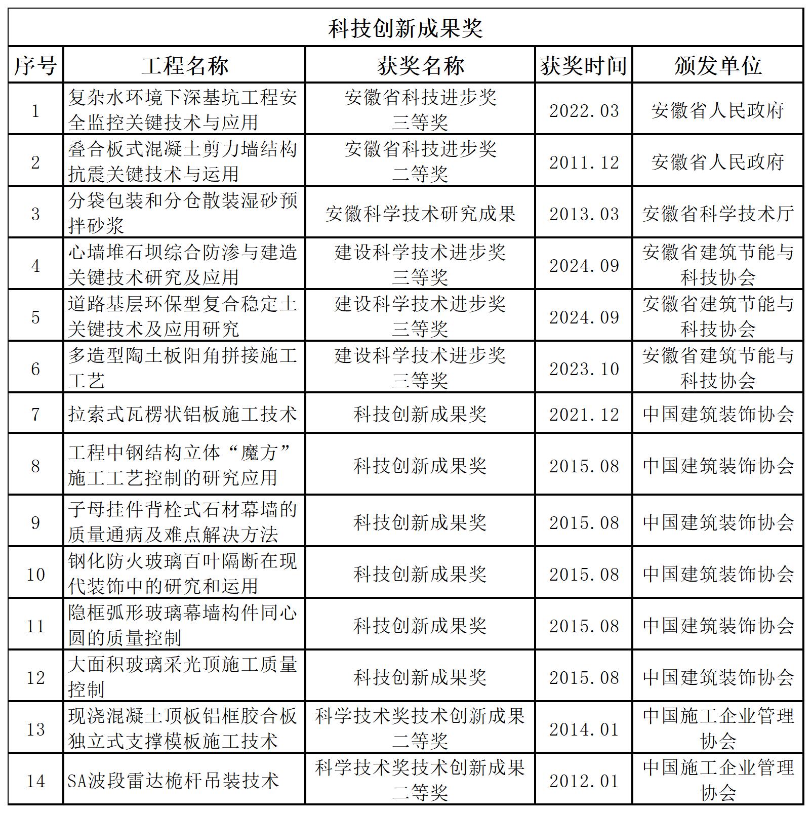
公司历年获得科技创新成果奖14项汇总
发布时间:2024-10-14
来源:
工程建设研究院
撰稿人:徐冬
浏览次数:4905
公司历年获得科技创新成果奖14项汇总。